来源:四川成都市经济和信息化局
发布时间:2026年04月28日
点击数: 70
4月27日,四川成都市经济和信息化局发布关于开展成都市V2G试点示范项目2025年度放电补贴申报的通知,申报项目范围及支持标准明确,已纳入国家V2G试点示范项目:成都“两区三中心”智能车网互动试点项目、“交能融合”虚拟电厂有序调控规模化车网互动试点项目、城市“移动充电宝”车网互动试点项目。给予每个项目5元/千瓦时的放电补贴,单个项目补贴金额每年上限不超过100万元,单个企业多个项目的累计最高不超过500万元支持。其中,在2025年7月17(12︰00—17︰00、20︰00—24︰00)、18日(20︰00—22︰00)参加省级需求侧响应的场站中放电电量按照2元/千瓦时计算,未参加省级需求侧响应的场站按5元/千瓦时计算。
详情如下:
成都市经济和信息化局关于开展成都市V2G试点示范项目2025年度放电补贴申报的通知
各(区)县能源(电力)主管部门,有关单位:
按照《成都市人民政府办公厅印发关于进一步增强成都市电力保障能力的若干政策措施的通知》(成办规〔2025〕4号)及《关于进一步增强成都市电力保障能力的若干政策措施相关奖补实施细则》(成经信规〔2025〕6号)要求,支持车网互动(V2G)技术推广应用,现印发开展V2G试点示范项目2025年放电补贴申报事宜通知。
一、申报项目范围及支持标准
已纳入国家V2G试点示范项目:成都“两区三中心”智能车网互动试点项目、“交能融合”虚拟电厂有序调控规模化车网互动试点项目、城市“移动充电宝”车网互动试点项目。给予每个项目5元/千瓦时的放电补贴,单个项目补贴金额每年上限不超过100万元,单个企业多个项目的累计最高不超过500万元支持。其中,在2025年7月17(12︰00—17︰00、20︰00—24︰00)、18日(20︰00—22︰00)参加省级需求侧响应的场站中放电电量按照2元/千瓦时计算,未参加省级需求侧响应的场站按5元/千瓦时计算。
二、申报主体
申报主体应为试点项目范围内的充换电场站申报场站的产权单位。同一场站涉及多个产权单位的,应由场站牵头企业作为申报主体进行申报(其余产权单位须出具放弃申报补贴说明)。
三、申报条件
(一)项目已纳入国家V2G试点示范项目;
(二)已接入成都市虚拟电厂管理平台;
(三)项目年度认定放电量不低于10万千瓦时。
四、申报资料
项目申报要求详见附件2。
五、申报时间
申报时间:2026年5月20日前,后续视审核情况限时提交补充材料。申报主体须在接到通知后5个工作日内完成补正,逾期未补或补正仍不符合要求的,不予通过。每项目最多补正一次。
六、工作要求
(一)资料准备。申报主体向场站建设地点所在区(市)县电力管理部门提交场站资料(附件2),按顺序装订成册(含资料PDF电子版,区(市)县留存1份)报送至所在区(市)县电力主管部门。
(二)属地审核。各区(市)县电力主管部门应对申报主体提交的本区域内申报项目的真实性、合规性进行审查,确保项目资料完整、规范。其中,由成都市新能源汽车及充电设施监测监管平台(以下简称“市级监管平台”)根据充电订单数量负责为申报企业每个场站出具放电量证明(需单独注明2025年7月17、18日需求侧响应时段有无放电量订单和放电量);属地供电公司根据市级监管平台的放电量证明文件,对2025年7月17、18日需求侧响应时段有放电量的场站核实是否参与2025年度省级需求侧响应并盖章确认,该时段无放电订单的,申报主体无需报属地供电公司核实。
(三)正式报送。各区(市)县电力主管部门会同有关单位对本区域内项目审核完后,将《XX区(市)县关于报送成都市V2G试点示范项目2025年度放电补贴审核推荐情况的报告》正式版报送至市经信局(含PDF、资金汇总表Excel电子版)。各申报主体将完整的申报材料报送市经信局(含PDF、资金汇总表Excel电子版)。
(四)其他要求
1.各申报主体应严格按申报要求提供项目申报材料,并对申报材料的真实性、完整性负责。凡发现弄虚作假行为,将取消申报资格。
2.对不配合信息核查、扰乱阻碍审核结果认定,以及上传市级监管平台数据与实际不符、核查抽查认定虚假建设等行为,将视情节采取公示通报、暂停或取消补贴资金申请资格等。
附件:
1.关于报送成都市V2G试点示范项目2025年度放电补贴审核推荐情况的报告(模板)
2.企业项目补贴申报书(模板)
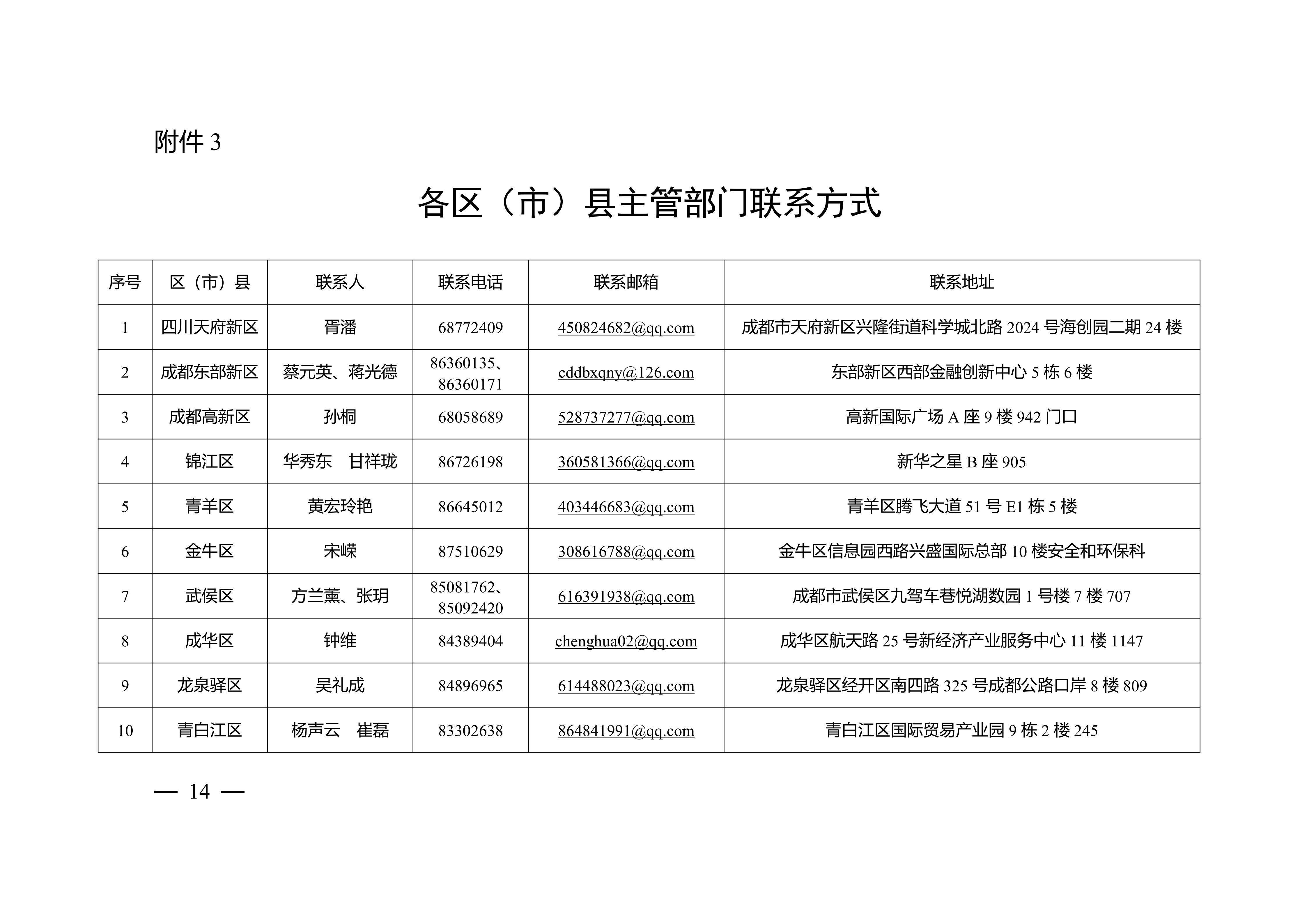
3.各区(市)县主管部门联系方式
成都市经济和信息化局
2026年4月27日
(联系人:罗军,联系方式:61885848)
8号-(电力处)关于开展成都市V2G试点示范项目2025年度放电补贴申报的通知











特别声明:水电学会转载其他网站内容,出于传递更多信息而非盈利之目的,同时并不代表赞成其观点或证实其描述,内容仅供参考。版权归原作者所有,若有侵权,请联系我们删除。