《广西电力市场零售结算管理办法 (3.0 版)》修订:绿电环境价值电费根据结算绿电量与合同绿电环境价值单价计算
来源:广西电力交易中心
发布时间:2026年04月15日
点击数: 50
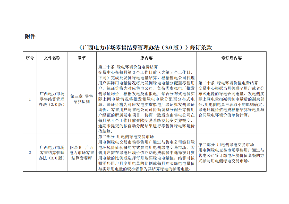
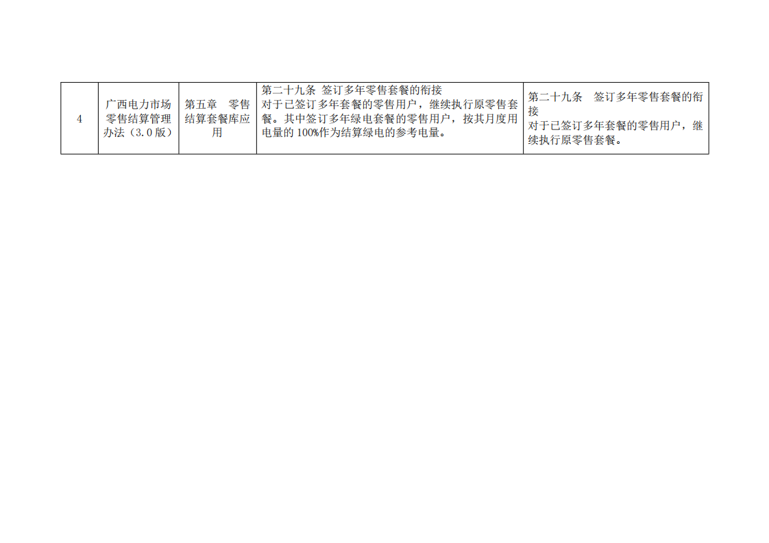
4月15日,广西电力交易中心发布关于印发《广西电力市场零售结算管理办法(3.0版)》修订条款的通知,提出绿电环境价值电费结算交易中心根据当月关联至用户或者分布式电源的绿电合同电量、发电侧实际上网电量扣减机制电量后的剩余部分、用电侧电量三者取小的原则确定,绿电环境价值电费根据结算绿电量与合同绿电环境价值单价计算。
用电侧绿电交易市场零售用户通过与售电公司签订绿电环境价值套餐的方式参与用电侧绿电交易市场。
详情如下:




特别声明:水电学会转载其他网站内容,出于传递更多信息而非盈利之目的,同时并不代表赞成其观点或证实其描述,内容仅供参考。版权归原作者所有,若有侵权,请联系我们删除。