来源:北京市发展和改革委员会
发布时间:2026年04月09日
点击数: 678
4月8日,北京市发展和改革委员会关于公示第六批能源领域首台(套)重大技术装备推荐名单的通知。
原文如下:
北京市发展和改革委员会关于公示第六批能源领域首台(套)重大技术装备推荐名单的通知
为持续推进能源领域首台(套)重大技术装备示范应用,加快能源重大技术装备创新,按照《国家能源局综合司关于组织开展第六批能源领域首台(套)重大技术装备申报工作的通知》的有关安排,根据《关于促进能源领域首台(套)重大技术装备示范应用的通知》(国能发科技〔2018〕49号)和《能源领域首台(套)重大技术装备评定和评价办法》(国能发科技〔2022〕81号)有关要求,我委组织开展了第六批能源领域相关项目的征集和初审工作。根据专家评审情况,形成了拟向国家能源局推荐的第六批能源领域首台(套)重大技术装备的名单,现进行公示,公示期2026年4月8日至4月14日。
公示期间,有关单位或个人如对公示名单有相关意见,请提出具体意见,写明事实依据和证明材料。以单位名义反映情况的材料需加盖单位公章,并注明联系人、联系方式;以个人名义反映情况的材料应署实名,并提供真实有效的联系方式。请通过来信(信函以到达日邮戳为准)、电子邮件的方式向北京市发展和改革委员会反映有关问题,通信地址:北京市通州区运河东大街55号院,邮编:101160,电子邮箱:jianghl@fgw.beijing.gov.cn。
特此通知。
北京市发展和改革委员会
2026年4月3日
(联系人:能源处 姜洪雷; 联系电话:55590577)
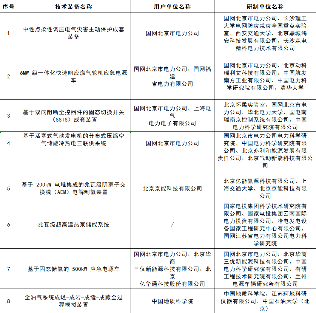
第六批能源领域首台(套)重大技术装备推荐名单
(排名不分先后)

特别声明:水电学会转载其他网站内容,出于传递更多信息而非盈利之目的,同时并不代表赞成其观点或证实其描述,内容仅供参考。版权归原作者所有,若有侵权,请联系我们删除。