来源:甘肃省人民政府
发布时间:2026年04月07日
点击数: 772
近日,甘肃省人民政府印发甘肃省国民经济和社会发展第十五个五年规划纲要的通知,其中提出,夯实煤电兜底保障基础。建成兰州新区、陇电入浙、“沙戈荒”大基地外送配套调峰等煤电项目,规划新建一批清洁高效灵活煤电。开展新一代煤电升级专项行动,推动现役机组实施煤电节能降耗改造、灵活性改造、供热改造,提升机组调节能力和能效水平,促进煤电逐步由基础保障性向支撑调节性电源转型。
优化布局调节电源。科学布局抽水蓄能电站,实现首台机组并网发电。在风光资源富集区域、大型风光电外送基地、电力负荷中心,谋划布局一批生态友好、建设条件成熟的抽水蓄能电站。
详情如下:
甘肃省国民经济和社会发展
第十五个五年规划纲要
甘肃省国民经济和社会发展第十五个五年规划纲要,根据《中共中央关于制定国民经济和社会发展第十五个五年规划的建议》《中共甘肃省委关于制定国民经济和社会发展第十五个五年规划的建议》编制,主要贯彻党中央、国务院战略意图,明确全省经济社会发展主要目标、主要任务和重大举措,是政府履行经济调节、市场监管、社会管理、公共服务、生态环境保护等职能的重要依据,是全省各族人民共同的行动纲领。
第四篇 打造全国重要的新能源及新能源装备制造基地
推动能源强省建设
深入践行能源安全新战略,统筹大基地、大通道、大消纳体系建设,实施非化石能源供应倍增行动、新能源发展集成融合工程,加快构建清洁低碳、安全高效新型能源体系,加快能源大省向能源强省迈进,切实将能源优势转化为产业优势、经济优势、发展优势。
第十章 建成国家新能源综合开发利用示范区
扩量提质大力发展新能源,加强“源网荷储制”协同布局,以规模化开发为核心持续增强新能源供给,以供需体制改革为突破促进新能源高效利用,以技术创新为驱动增强装备制造核心竞争力。
第一节 建设大型风光电基地
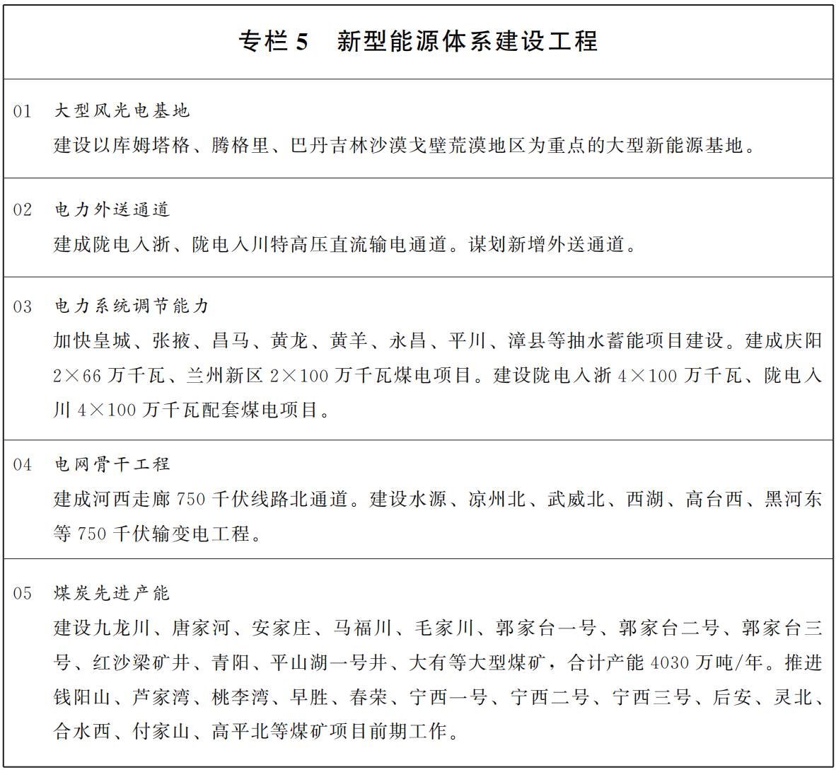
接续打造库姆塔格、腾格里、巴丹吉林“沙戈荒”新能源基地,推动酒泉向特大型风光电基地迈进,推动张掖、武威、金昌、庆阳建成千万千瓦级基地,建设若干百万千瓦级基地。研究布局甘肃南部新能源基地。有序实施大容量光热、外送通道配套光热、“光热+风光电”一体化等项目,推动光热资源规模化开发,不断拓展光热发电开发利用新场景。积极推进“千乡万村驭风行动”“千家万户沐光行动”。推广光伏治沙、农光互补、交能融合等“光伏+”综合利用模式,推动生物质能、地热能等资源利用。到2030年,新能源装机达到1.6亿千瓦以上。
第二节 拓宽绿电消纳路径
推进实施“新能源+”行动,开发“绿电+”应用场景,积极引导现代高载能产业、战略性新兴产业和未来产业向资源富集地区有序转移,加强新能源大规模开发和本地高比例消纳协同,着力推动“西电西用”。加强绿氢“制储输运用”一体化发展布局,在酒泉、张掖、庆阳等地建设一批新能源直供、离网运行、绿电交易等多种模式的绿电制氢项目,积极探索绿氢合成氨、绿色甲醇、氢储能、氢燃料电池等新型业态,拓展氢能在化工、冶金、交通、能源等领域应用,打造河西“绿氢走廊”。大力推广“源网荷储”一体化、绿电直连、虚拟电厂、智能微电网等新型用能模式。建成庆阳“东数西算”绿电聚合项目。
第三节 壮大新能源装备产业
加快推动风电、光伏、光热、氢能、储能装备上下游全产业链提质升级。引育大兆瓦发电机、变流器等风电装备核心产业,推动风机全产业链本地化自主生产。加快开展新型光伏电池及组件、新一代光伏逆变器及系统集成设备科技攻关和成果转化,扩大光热装备制造生产规模,构建光伏光热制造全产业链。围绕上游原材料及零部件、中游电池及储能系统、下游终端应用等领域,引导新型储能装备制造产业向金昌、酒泉、兰州新区等地集中布局,带动储能核心装备制造、系统集成、智能运维全产业链升级。在酒泉、张掖、庆阳等地引进落地电解槽、氢燃料电池、催化剂等氢能上下游产业。推动新能源新型固废综合利用,布局老旧风电光伏设备、废旧电池回收利用产业,实现废弃物循环再利用。到2030年,新能源及装备制造产值超2000亿元。
第十一章 构建新型电力系统
坚持清洁低碳、安全充裕、经济高效、供需协同、灵活智能,推动电网提质升级,增强系统调节能力,构建大送端电网格局,提升电力系统互补互济和安全韧性水平。
第一节 持续提升电力外送能力
立足西北电网“总枢纽”、西电东送“主通道”定位,坚持大型基地、支撑煤电、特高压通道“三位一体”发展。持续提升酒湖直流、陇电入鲁输送能力,建成陇电入浙、陇电入川外送工程。围绕库姆塔格、巴丹吉林等沙漠基地谋划新增外送通道,力争在运特高压直流外送通道达到6条。实施一批连接陕西、青海、宁夏等周边省份的电力互济工程,促进新能源省间消纳。
第二节 打造坚强骨干电网
规划建设一批750千伏输变电工程,形成布局合理、运行可靠的骨干电网,满足各类电源和新增负荷发展需求。河西电网建成玉门—金塔—张掖西—红沙—靖远—兰州750千伏北通道工程,增强河西新能源富集区至兰白地区负荷中心的输电能力。中部电网规划红古750千伏等输变电工程,加快推进陇东南通道等750千伏输变电工程前期工作,不断优化能源电力配置布局,为大规模、高比例新能源外送提供可靠支撑。
第三节 优化布局调节电源
科学布局抽水蓄能电站,实现首台机组并网发电。在风光资源富集区域、大型风光电外送基地、电力负荷中心,谋划布局一批生态友好、建设条件成熟的抽水蓄能电站。加快推进新型储能基地建设,在以“沙戈荒”为重点的大型风电光伏基地合理规划电源侧新型储能,在大规模新能源汇集、特高压直流接入等关键电网节点建设电网侧独立储能,在工业园区、商业综合体、光储充放一体化充电站等场景推广用户侧新型储能。开展全钒液流、压缩空气、重力、飞轮、超级电容等多种技术路线试点示范,推动新型储能规模化、多元化发展,到2030年装机达到1500万千瓦。
第十二章 提升能源安全保障能力
强化煤炭、石油、天然气等传统能源兜底保障作用,加快释放煤炭优质产能,充分发挥煤电支撑调节作用,持续推动油气增储上产,切实筑牢能源安全底盘。
第一节 加强煤炭安全稳定供应
充分发挥煤炭“压舱石”作用,推动已核准煤矿项目建成投产,争取核准一批先进产能煤矿。持续优化煤炭产能布局,进一步完善生产供应体系,陇东地区重点建设大型现代化矿井,中部地区稳步提升煤炭供应能力,河西地区强化自给保障水平。大力推动煤炭绿色智能开发和清洁高效利用。到2030年,全省煤炭产能达到2亿吨/年,原煤产量突破1亿吨。
第二节 夯实煤电兜底保障基础
建成兰州新区、陇电入浙、“沙戈荒”大基地外送配套调峰等煤电项目,规划新建一批清洁高效灵活煤电。开展新一代煤电升级专项行动,推动现役机组实施煤电节能降耗改造、灵活性改造、供热改造,提升机组调节能力和能效水平,促进煤电逐步由基础保障性向支撑调节性电源转型。
第三节 加大油气勘探开发和增储上产力度
加快可开发、可动用储量转化,推动玉门老油田保持稳产、陇东千万吨油气生产基地稳产增产,扩大庆城页岩油开发规模,持续夯实油气资源接续基础。加快省内天然气长输管道建设,拓展管道天然气覆盖范围,推进管网互联互通。加强石油储备能力建设,推进建设国家石油储备项目。统筹推进储气设施建设,提高天然气应急调峰保供水平。

特别声明:水电学会转载其他网站内容,出于传递更多信息而非盈利之目的,同时并不代表赞成其观点或证实其描述,内容仅供参考。版权归原作者所有,若有侵权,请联系我们删除。