来源:浙江省发改委
发布时间:2026年03月31日
点击数: 836
3月31日,浙江省推荐第六批能源领域首台(套)重大技术装备申报名单公示,拟推荐12个项目至国家能源局,此外拟对10个中央企业集团项目出具支持申报函,详情如下:
关于浙江省推荐第六批能源领域首台(套)重大技术装备申报名单的公示
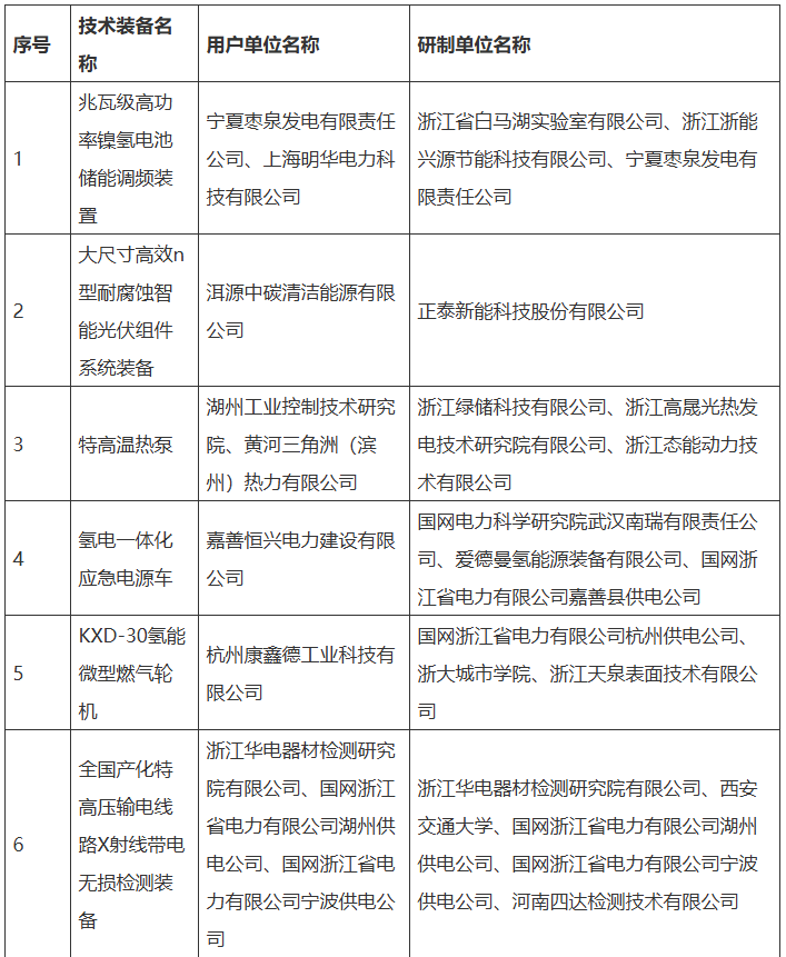
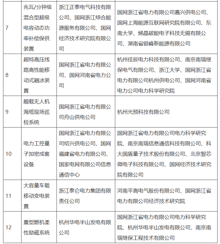
根据国家能源局综合司《关于组织开展第六批能源领域首台(套)重大技术装备申报工作的通知》(以下简称《通知》)要求,省能源局组织开展了推荐第六批能源领域首台(套)重大技术装备申报工作,经企业申报、各地推荐、专家评审,拟推荐12个项目至国家能源局,现将推荐名单公示如下(不含宁波市):


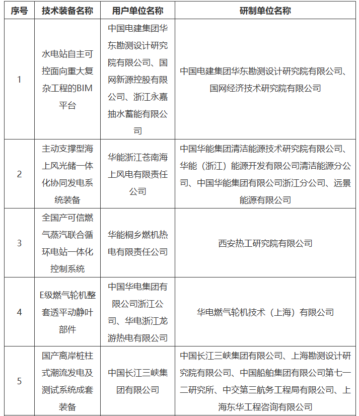
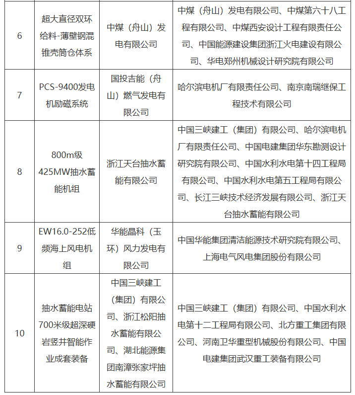
同时,根据《通知》要求,拟对10个中央企业集团项目出具支持申报函,不占用我省名额,名单如下:


如对上述结果有异议的,请以书面、电话等形式反映,其中,单位反映须提供详细材料并加盖公章,个人反映请署真实姓名及联系方式,反映情况、举报问题要实事求是。
公示期限:2026年3月31日—4月8日。
特别声明:水电学会转载其他网站内容,出于传递更多信息而非盈利之目的,同时并不代表赞成其观点或证实其描述,内容仅供参考。版权归原作者所有,若有侵权,请联系我们删除。