来源:深圳市龙岗区发改局
发布时间:2026年03月30日
点击数: 1080
2026年3月27日,深圳龙岗区发改局发布《深圳市龙岗区2026年度发展和改革专项资金关于支持新能源产业高质量发展实施细则申报指南(2026年)》,其中重点支持领域包含储能领域、氢能领域、新兴能源领域等。
储能领域包含锂离子电池、钠离子电池等电化学储能技术领域;聚阴离子等正极、硅基等负极电池材料技术领域;电芯模组、储能变流器(PCS)、电池管理系统(BMS)、能量管理系统(EMS)、储能系统集成(ESS)等储能元器件领域;虚拟电厂、共享储能、储能大数据等电源侧、电网侧、用户侧储能应用领域。
储能领域应用示范场景补贴申请技术指标要求液冷超充单枪功率>1兆瓦、V2G充电枪功率≥100kW、微电网投资额>100万元、覆盖工业企业数量≥20家、能源自给率≥30%(连续30天均值)、申请补贴金额≤100万元/年(按照响应收益10%)。
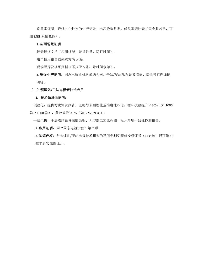
固态电池领域应用示范场景补贴申报要求固态电池含液量<1%、能量密度>350Wh/Kg、充电倍率≥3C、完整电芯批次良品率稳定(提供≥3批次);预锂化/干法电极新技术应用循环次数提升≥30%、首次效率提升≥5%。
此外对于主导或重点参与(排名前三)新标准制定的企业或机构,按国际标准、国家标准、行业标准分别给予最高100万、50万、30万资助;对认定的国家、省级能源领域首台(套)重大技术装备的项目,按照项目投资的20%,给予最高100万元奖励。对企业或机构首次采购新认定的首台套装备产品,按照首批采购金额给予采购方20%的一次性补贴,最高不超过200万元。
原文如下:
深圳市龙岗区2026年度发展和改革专项资金关于支持新能源产业高质量发展实施细则申报指南(2026年)
各相关企业:
根据有关政策规定,现开始实施2026年龙岗区新能源产业政策扶持的申报受理工作,现将有关申报指南发布如下。
一、政策依据
1.《深圳市关于进一步加快发展战略性新兴产业的实施方案》(深府〔2018〕84号);
2.《深圳市人民政府办公厅关于印发深圳市促进绿色低碳产业高质量发展若干措施的通知》(深府办规〔2022〕4号);
3.《龙岗区支持产业发展若干措施》(深龙府规〔2023〕3号);
4.《龙岗区发展和改革专项资金关于支持新能源产业高质量发展实施细则(试行)》(以下简称《实施细则》)(2025年12月22日发布)。
二、重点支持领域
1.储能领域。锂离子电池、钠离子电池、钠盐电池、固态/半固态电池、液流电池等电化学储能技术领域;聚阴离子/锂钴/高镍三元锰系/硫系正极、硅基/碳基/磷基/锡基/锗基/钛基/金属锂/金属氧化物负极,固态/半固态电解质、低厚度/高孔隙率/高离子电导率隔膜、正极粘结剂等电池材料技术领域;电芯模组、储能变流器(PCS)、电池管理系统(BMS)、能量管理系统(EMS)、储能系统集成(ESS)等储能元器件领域;车网互动(V2G)、虚拟电厂、共享储能、储能大数据等电源侧、电网侧、用户侧储能应用领域。
2.氢能领域。碱性/固体氧化物电解槽、高质子传导性长寿命膜材料、高效低铂催化剂等关键材料领域;质子交换膜电解水制氢、碱性水电解制氢、海水原位电解水制氢、光解水制氢等制氢技术领域;低温液态等储运技术领域。
3.光伏领域。柔性有机薄膜、自发电玻璃、钙钛矿、碲化镉等薄膜太阳能电池材料领域;大功率高效率智能逆变器、优化器、双玻半片等光伏组件领域;量子点太阳能电池等新兴技术。
4.核能领域。第四代核反应堆、可控核聚变、熔盐堆技术、空间核反应堆电源等前沿核技术领域;核级泵阀、核级线缆、电源系统、智能运维平台等关键技术环节领域;环保、医疗健康、新材料等非动力核技术综合应用领域。
5.新兴能源领域。天然气水合物、地热能、海洋能等新兴技术领域。
6.节能减排领域。动力电池回收等资源循环利用领域;企业碳管理、碳核算与减排服务、产品碳足迹、项目碳认证咨询等碳管理服务领域。
三、支持范围和标准
1.鼓励开展标准体系建设
(1)支持范围:鼓励企业、高等院校、科研院所及行业协会等主体围绕重点领域关键环节开展标准研制。
(2)支持标准:对于主导或重点参与(排名前三)新标准制定的企业或机构,按国际标准、国家标准、行业标准分别给予最高100万、50万、30万资助。
2.支持重点领域首台套推广应用
(1)支持范围:获得国家、省级能源领域认定的首台(套)重大技术装备项目;首次采购新认定的能源领域首台套装备产品的企业或机构。
(2)支持标准:对认定的国家、省级能源领域首台(套)重大技术装备的项目,按照项目投资的20%,给予最高100万元奖励。对企业或机构首次采购新认定的首台套装备产品,按照首批采购金额给予采购方20%的一次性补贴,最高不超过200万元。
3.支持新技术新领域中试及产业化
(1)支持范围:重点支持领域企业开展薄膜太阳能电池【钙钛矿(转化效率单结>20%,叠层>26%)、自发电玻璃等】、固态电池(含新型正负极材料(磷酸铁锂、三元锂正极材料、石墨负极材料除外)、固态电解质、粘结剂、固态及半固态电芯(含液量<1%,能量密度>350Wh/Kg,充电速率>=3C))、新型锂离子电池制造设备(干法电极、预锂化等)、钠离子电池、航天电池(需通过相关认证)、制氢设备核心零部件(包括PEM、AEM膜、电解槽等核心部件;高纯度电解水制氢系统、直接电解等海水制氢系统)生产制造中试及产业化项目。
(2)支持标准:项目竣工投产后最高按照核定项目总投资10%给予扶持。其中建设中试基地或中试生产线,项目规模需大于1000万元,单个项目给予不超过200万元支持;实施产业化项目,项目规模需大于3000万元,给予不超过300万元支持。单个企业支持项目不超过1个。
4.支持企业做大做强
(1)支持范围:实现增长的重点支持领域新能源企业。
(2)支持标准:产值规模(营业收入)首次突破1亿元、5亿元、10亿元、20亿元的,经核准给予20万元、50万元、100万元、200万元鼓励。对于已享受过上一档资金支持的,晋级部分按差额补齐。产值规模(营业收入)以相关部门的数据为准。
5.技术搭建应用示范场景
(1)支持范围:新能源企业在重点支持领域搭建应用示范场景。
(2)支持标准:
储能领域:鼓励打造工商业园区储能示范场景。鼓励在有条件的仓储物流园区、工商业园区布局搭兆瓦液冷超充(单枪功率>1兆瓦,配备100kW以上V2G充电枪)、智能微电网(投资额大于100万元,覆盖20家以上工业企业,能源自给率达30%)、钠离子储能等示范场景,按实际投资的10%,给予最高100万元鼓励。
鼓励新能源汽车移动储能应用场景示范。支持公交首末站、社会停车场、充电站等设施开展充储放智能化改造示范,探索应用规模化车网互动模式(单枪功率>1兆瓦,配备100kW以上V2G充电枪)、智能微电网(投资额大于100万元,覆盖20家以上工业企业,能源自给率达30%)、钠离子储能等示范场景,对符合条件的项目按实际投资的10%,给予最高100万元支持。
鼓励搭建虚拟电厂商业模式示范场景。鼓励建设虚拟电厂资源聚合平台,促进用户资源有效聚合。鼓励虚拟电厂发挥调频、调峰作用,对虚拟电厂资源聚合平台投资主体最高连续3年按响应收益10%给予支持,给予单家企业每年最高100万元支持。强化“智能化设备+场景化”高效协同,鼓励数据中心储能、工商业储能等场景开展智能化改造示范,对改造接入虚拟电厂的新型储能项目,按改造实际投资的10%,给予项目最高100万元支持。
氢能领域:鼓励开展氢能多元化示范应用。鼓励开展天然气掺氢发电、城镇燃气管网掺氢等领域的研究和技术应用;鼓励开展电解水制氢在半导体、生物医药领域应用;鼓励打造氢燃料电池发动机技术在重卡、无人飞行器等领域示范应用场景。对符合以上条件的应用场景,给予投资额10%的补贴,最高100万元。
节能领域:鼓励打造绿色工业示范园区试点示范。支持园区开展绿色低碳化改造升级,推动绿色低碳循环产业园区建设。根据《深圳市产业园区绿色低碳化改造评估标准》评分标准,对实施项目复查结果高于90分且总投资额超300万元的,按照核定建设改造总投资的10%,给予最高100万元支持。
退役动力电池梯次循环利用领域:鼓励打造推动动力电池梯次利用示范应用场景。对搭建退役动力电池梯次利用、循环利用全链路应用示范场景,按照年度销售的合格梯次、循环利用电池容量,给予5元/KWh支持,单个企业支持一个项目,最高100万元。
固态电池领域:鼓励打造固态电池示范应用场景。对于搭建半固态、全固态电池(含液量<1%,能量密度>350Wh/Kg,充电速率>=3C,完整电芯成品批次良品率稳定)在新能源汽车、低空飞行器、人形机器人、储能设施等领域的应用示范场景,给予项目投资额10%补贴,最高200万元。
鼓励采用预锂化(要求提升循环次数不少于30%,提升首效不少于5%)、干法电极等新技术提升锂离子电池效能。对于采用上述技术的锂离子电在新能源汽车、低空飞行器、人形机器人、储能设施等领域的应用示范场景,给予项目投资额10%补贴,最高200万元。
6.引导重点领域企业国际化发展
(1)支持范围:对获得国际标准化认证和国际市场准入认证的重点支持领域企业。
(2)支持标准:经核准按照不超过实际发生认证费用的20%予以资助,总金额不超过50万元。实际发生金额以第三方专项审计机构数据为准。本条款与其他区级政策同类支持事项不重复享受。
四、审核方式
核准制
五、资助方式
事后资助
六、申报条件
申报单位须为深圳市龙岗区内依法登记注册的、具备独立法人资格。
实际从事经营活动的新能源企业,且申报项目符合本指南“第二条”所列重点支持领域。
申报单位应当于2026年1月1日至2026年12月31日期间在龙岗区内有固定经营场所、各项法定许可手续完善、财务核算健全,且申报支持事项须为2025年1月1日以后新增项目。截至本申报指南发布前已经注销或迁出龙岗区的企业除外(以市场监督管理局公示日期为准)。
申报单位守法合规、诚实守信,未违反国家、省、市、区联合惩戒政策和制度规定,未被纳入严重失信主体名单且在有效期内。
申报单位三年内未出现严重安全生产事故、因环保违法受到处罚、存在偷税漏税事实受到处罚并产生较大社会影响。
项目单位具备实施申报项目所需的资金、人员、场地、设备等主要保障条件,且申报单位经营管理状况良好、资产负债率在合理范围内。
申报单位提交的生产经营数据真实有效。
申报单位不得以同一事项重复申报或多头申报区级专项资金,同一事项确因政策允许需申报多项专项资金的,应当在申报材料中予以明确(经核实属重复申报或多头申报的项目,取消该单位当年度的申报资格)。
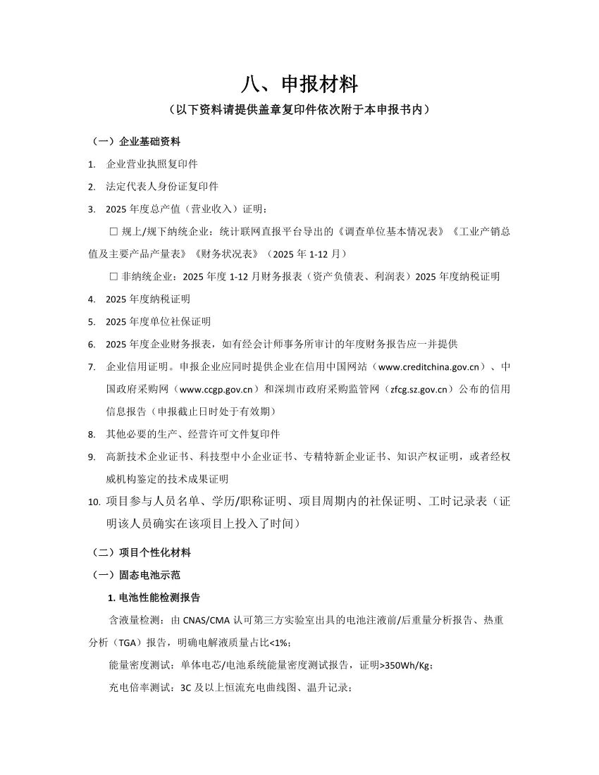
七、申报材料
(一)申报材料形式要求
1. 申报单位按上述各项目申报材料包中的顺序对所有申报材料进行排列,编制目录且需连续编写页码(封面除外),封面处注明“项目名称+申报单位名称”。
2. 以上材料(含封面)均需加盖申报单位公章,多页的还需加盖骑缝印章;一式四份,A4纸正反面打印/复印。
3. 纸质材料应装订成册(胶装),并在封面处注明“项目名称+申报单位名称”,同时在申报书书脊位置打印申报单位名称。
(二)申报路径
线下提交纸质材料:
申报单位向深圳市龙岗区政务服务中心二楼19号窗口提交申请材料。
地点:深圳市龙岗区龙翔大道8033-1号深圳市龙岗区政务服务中心二楼。
八、申报时间
纸质材料受理时间:2026年3月30日8时至2026年4月30日17时(工作日)。
九、注意事项
1.项目名称应准确、规范、简洁。名称须对应申报指南发布的具体支持类别,并可按以下范例格式拟定:
(范例1:深圳市龙岗区2025年度发展和改革专项资金支持企业做大做强项目)
2.申报单位对所提交的申报材料具有保证其真实性的义务,对违规申报和弄虚作假的,一经查实,取消其当年和以后享受资助的资格,并追回已拨付的资金。同时根据相关法律法规进行处罚,涉嫌违法犯罪的,依法移交司法机关。
十、结果公示
经审核、核准予以支持的项目名单将在“龙岗政府在线”和“深圳市龙岗区发展和改革局网站”,按照其所属不同领域分类进行公示,公示期为5个工作日。公示内容包括单位名称、项目名称及拟资助金额等。
如对公示内容有异议的,可在公示期内向龙岗区发展和改革局提出,区发展和改革局将进行调查或组织重审,调查或重审结果证明异议内容属实的,不予扶持,并将相关情况告知申报单位。如对公示无异议或异议不成立的,区发展和改革局将根据批复的部门预算下达项目资助计划,并安排资质资金拨付。
温馨提示:我局严格按照有关标准和程序受理专项资金申请,不收取任何费用。如有任何中介机构和个人假借我局领导和工作人员名义向项目单位收取费用的,请知情者即向我局举报,举报联系方式:fgjtgk@lg.gov.cn。项目单位须自主申报,若发现中介机构代为申报的,一律取消申报资格。
附件:1 支持关键技术攻关–开展标准体系建设–项目申报材料包
附件:2 支持重点领域首台套推广应用–项目申报材料包
附件:3 支持新技术新领域中试及产业化–项目申报材料包
附件:4 支持企业做大做强–项目申报材料包
附件:5(1-5) 支持搭建应用示范场景–项目申报材料包
附件:6 引导重点领域企业国际化发展–项目申报材料包
附件:7 材料清单
深圳市龙岗区发展和改革局
2026年3月27日




































特别声明:水电学会转载其他网站内容,出于传递更多信息而非盈利之目的,同时并不代表赞成其观点或证实其描述,内容仅供参考。版权归原作者所有,若有侵权,请联系我们删除。