来源:湖南省生态环境厅
发布时间:2026年02月13日
点击数: 1591
2月12日,湖南省生态环境厅印发关于加快推进湖南省水泥熟料企业全流程超低排放改造公示工作的通知。通知要求,,重点区域(长沙、株洲、湘潭、衡阳、岳阳、常德、益阳、娄底)8个城市水泥熟料企业应于2025年完成超低排放改造重点工程,2026年底前完成评估监测及公示。非重点区域6个城市2026年底前完成超低排放改造重点工程,2027年底前完成评估监测及公示。各市州要督促辖区内水泥熟料和焦化企业倒排工期、挂图作战,确保按时完成全流程超低排放改造任务。
详情如下:
湖南省生态环境厅
关于加快推进湖南省水泥熟料企业全流程
超低排放改造公示工作的通知
各市州生态环境局,省水泥协会、各新型干法水泥熟料生产企业:
为贯彻落实《国务院关于印发<空气质量持续改善行动计划>的通知》、《生态环境部等5部委关于印发<关于推进实施水泥行业超低排放的意见>的通知》、《生态环境部办公厅关于做好水泥和焦化企业超低排放评估监测工作的通知》、《湖南省水泥和焦化行业超低排放改造实施方案》等有关要求,加快水泥行业全流程超低排放改造和评估监测工作,现就有关事项通知如下:
一、明确时间节点
根据《湖南省水泥和焦化行业超低排放改造实施方案》,重点区域(长沙、株洲、湘潭、衡阳、岳阳、常德、益阳、娄底)8个城市水泥熟料企业应于2025年完成超低排放改造重点工程,2026年底前完成评估监测及公示。非重点区域6个城市2026年底前完成超低排放改造重点工程,2027年底前完成评估监测及公示。各市州要督促辖区内水泥熟料和焦化企业倒排工期、挂图作战,确保按时完成全流程超低排放改造任务。
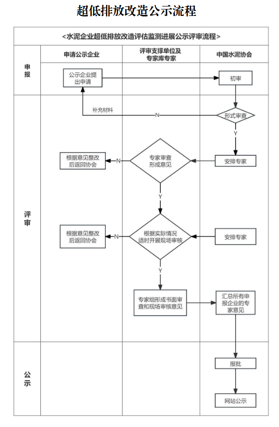
二、规范公示流程
水泥熟料生产合规企业(含生产特种水泥、协同处置固废的水泥企业,不含矿山,不含独立粉磨站企业)已按照《关于推进实施水泥行业超低排放的意见》(环大气〔2024〕5号,以下简称《意见》)相关要求,完成有组织排放、无组织排放和清洁运输改造中的部分或全部改造(有组织排放、无组织排放两个环节须同时开展评估监测),并按照生态环境部《水泥企业超低排放评估监测技术指南》完成评估监测工作,编制完成评估监测报告,按如下程序进行公示:
1、报地方生态环境部门初审通过后,通过生态环境部“大气重点行业超低排放信息管理平台”提交公示申请材料,提出公示申请;
2、生态环境部组织相关支撑单位对申请材料进行形式审核和技术审核,形式审核由中国水泥协会牵头;技术审核由生态环境部组成专家评审组审核;
3、形式审核、技术审核通过的水泥企业由省生态环境厅、中国水泥协会联合组织专家现场核查;
4、现场核查通过后,将在中国水泥协会网站公示企业超低排放改造和评估监测进展情况(公示流程详见附件1)。
三、加强调度指导
各市州要加强组织实施,做好监督、管理和服务工作。按照有组织、无组织、清洁运输逐环节明确重点任务和限期完成时间,填报好倒排工期表(详见附件2),每月调度、报送进展情况。鼓励省水泥行业协会发挥桥梁纽带作用,指导企业开展超低排放改造和评估监测,加强与中国水泥协会沟通协调,支撑生态环境部门做好评估监测核查工作,推动行业高质量实施超低排放改造。
四、强化环保差异化管理
充分发挥标杆企业引领示范和环保差异化管理政策的激励约束作用,对已完成超低排放改造并公示的水泥企业,按照《意见》及国家重点行业大气环境绩效分级管理相关要求,可开展A级绩效评级工作,重污染天气预警期间可采取自主减排措施,并在特护期错峰生产中予以错峰生产时间优惠减免。未按时限要求完成超低排放改造的水泥企业,重污染天气预警期间依法严格落实应急减排措施。对于《意见》发布前已评为绩效A级的水泥企业,2026年6月底前未完成公示的将予以复核降级。
联 系 人:省生态环境厅大气处 何莎 0731-85698116
电子邮箱:hnshbtdqc@163.com
湖南省生态环境厅
2026年2月12日


















超低排放改造工作总结提纲及要求
一、企业基本情况
包括企业法人名称、地理位置、主要装备及产能、当年主要产品产量、环保管理情况、近三年有无重大环境污染事故、近三年有无碳排放违法违规行为、近三年有无自行监测弄虚作假情况、是否列入失信企业名单等。
二、企业超低排放改造情况概述
1.总体情况
对全厂超低排放改造情况进行说明,包括改造起止时间、总投资及吨产品投资、运行成本等。
2.减污降碳协同措施采用情况
对企业原燃料替代、清洁能源、节能改造等减污降碳协同措施采用情况、碳排放自动监测情况等进行说明。
3.有组织排放
按照《关于推进实施水泥行业超低排放的意见》(环大气〔2024〕5 号)要求(以下简称《意见》),对所有有组织排放环节改造项目的技术路线、设施主要参数、投资情况、开工时间、投运时间、重点废气治理工程设计和施工单位资质等情况进行说明(可列清单描述)。
4.无组织排放
按照《意见》要求,对物料储存、物料输送、生产工艺及其他环节无组织排放改造内容及控制措施的技术方法或路线、投运时间等情况进行说明(可列清单描述)。
5.清洁运输
进出企业的原燃料清洁运输改造内容、技术路线、改造时间等情况进行说明。厂内运输车辆和非道路移动机械数量、类型及改造情况。
三、企业超低排放评估监测进展情况及结论
1.评估监测开展情况及现场监测条件
(1)评估监测开展过程简述、评估单位、监测单位、评估监测时间等。
(2)采样口和采样平台设置规范化情况,按照《意见》要求安装 CEMS、分布式控制系统(DCS)、环境管控平台及台账建设情况等。
2.有组织排放
各有组织源是否按规定开展 CEMS 日常运行质量保证工作、CEMS 监测数据是否准确有效、手工监测数据和在线监测数据是否达到超低排放浓度限值、现场手工监测比对合格后,正常生产连续 30 天 CEMS 有效数据 95%以上时段小时均值是否满足《意见》中有组织排放控制指标限值要求、自行监测数据是否满足超低排放或相关排放标准要求、DCS 运行数据是否满足《意见》要求等结论。有组织排放源相关监测监控和治理设施运行情况是否接入全厂环境管控平台,逻辑是否符合客观事实等结论。
3.无组织排放
无组织排放源清单是否完整,所有物料储存、物料输送、协同处置及生产工艺过程控制措施是否满足《意见》要求;无组织废气排放控制设施是否运行正常;是否满足产尘点及生产设施无可见粉尘外逸、氨水储罐区域无明显异味、厂区整洁无积尘的要求;协同处置固体废物的企业,其固废贮存及预处理环节无组织废气处理措施是否满足《意见》要求,无明显异味。无组织点位对应生产设施、控制措施以及监控设施信号是否接入全厂环境管控平台,运行逻辑符合客观事实等结论。
4.清洁运输
进出企业的原燃料运输方式、运输量、清洁运输比例和运输车辆燃料类型与排放阶段、产品运输车辆、厂内运输车辆、非道路移动机械燃料类型与排放阶段,以及运输管理,门禁及视频监控系统是否接入环境管控平台,是否满足《意见》要求等结论。
四、企业实施超低排放改造取得的减排效果
1.实施超低排放改造后,企业每年取得的主要污染物减排效果。
2.有组织排放源、无组织排放、清洁运输以及全厂等照片。
五、超低排放改造、评估监测过程中遇到的问题及建议企业下一步持续稳定达到超低排放、减污降碳协同、清洁运输比例提升、环境管理水平提高等方面的建议。
特别声明:水电学会转载其他网站内容,出于传递更多信息而非盈利之目的,同时并不代表赞成其观点或证实其描述,内容仅供参考。版权归原作者所有,若有侵权,请联系我们删除。