来源:厦门发改委
发布时间:2025年12月31日
点击数: 1749
12月29日,厦门发改委在网站发布了《厦门市促进氢能产业高质量发展若干政策措施(征求意见稿)》。

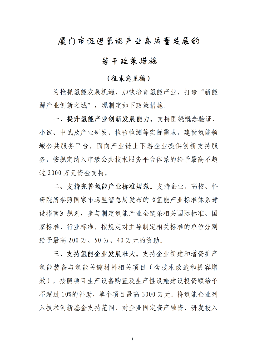
在财政支持方面,文件提出:
按规定纳入市级公共技术服务平台体系的给予最高不超过2000万元资金支持。
对主导制定相关标准的单位分别给予最高200万、50万、40万元的资助。
企业新建和增资扩产氢能装备与氢能关键材料相关项目(含技术改造和提容增效),按照项目生产设备购置及生产性设施建设投资额给予不超过10%的补助,单个项目最高3000万元。
引导鼓励各类股权投资基金投资在厦氢能产业项目,符合条件的可按股权投资机构在厦投资综合投资效益的6%-8%给予奖励。
每年征集、遴选一批具有技术先进性、带动性的氢能标杆场景示范项目,按照项目总投入的最高30%给予奖励,最高不超过100万元。
按固定资产投资额(不含土地成本)的最高30%对加氢站投资主体给予建设补贴,单站最高分别不超过300万元和500万元。
对企业开展货物贸易中的运输、订单、退货等环节缴纳的短期信用保险保费按50%扶持,单家企业年度最高补助200万元。
全文如下:



特别声明:水电学会转载其他网站内容,出于传递更多信息而非盈利之目的,同时并不代表赞成其观点或证实其描述,内容仅供参考。版权归原作者所有,若有侵权,请联系我们删除。