来源:国家能源局
发布时间:2025年12月30日
点击数: 2143
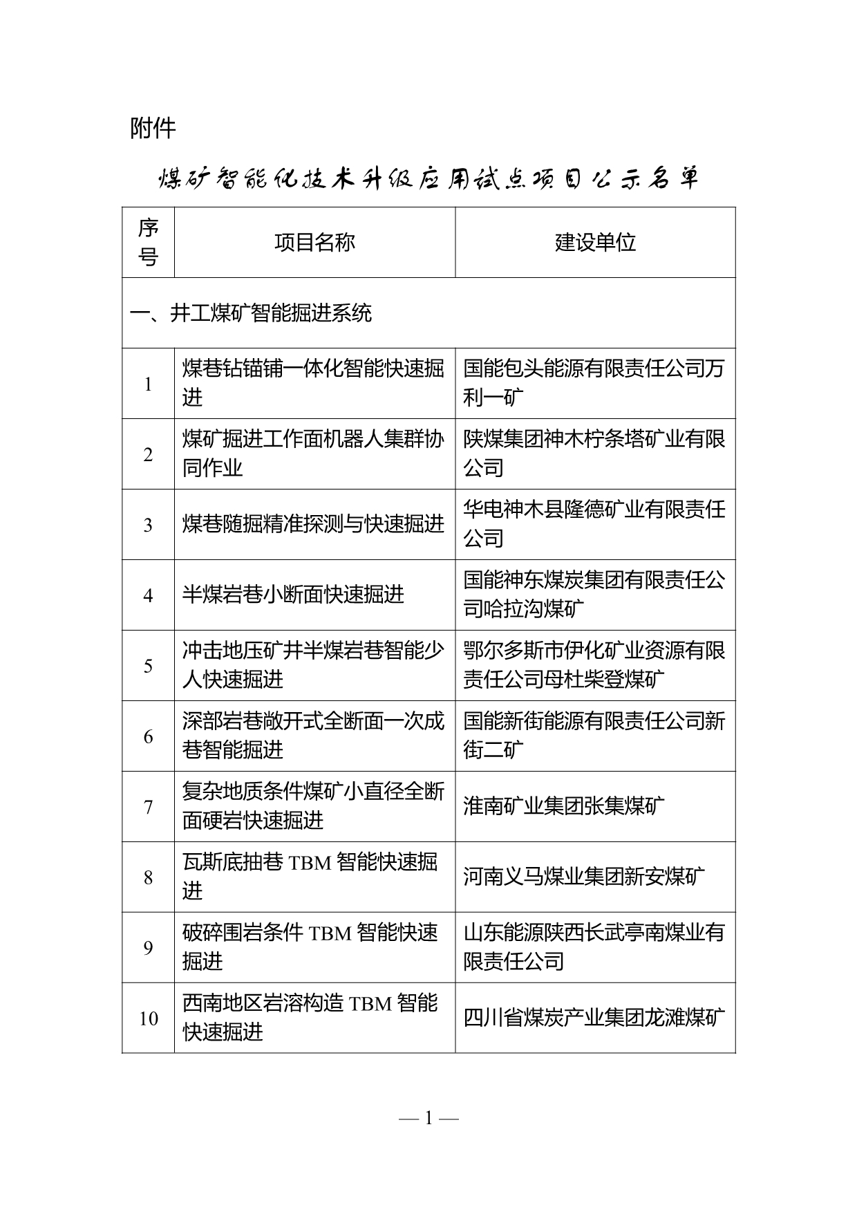
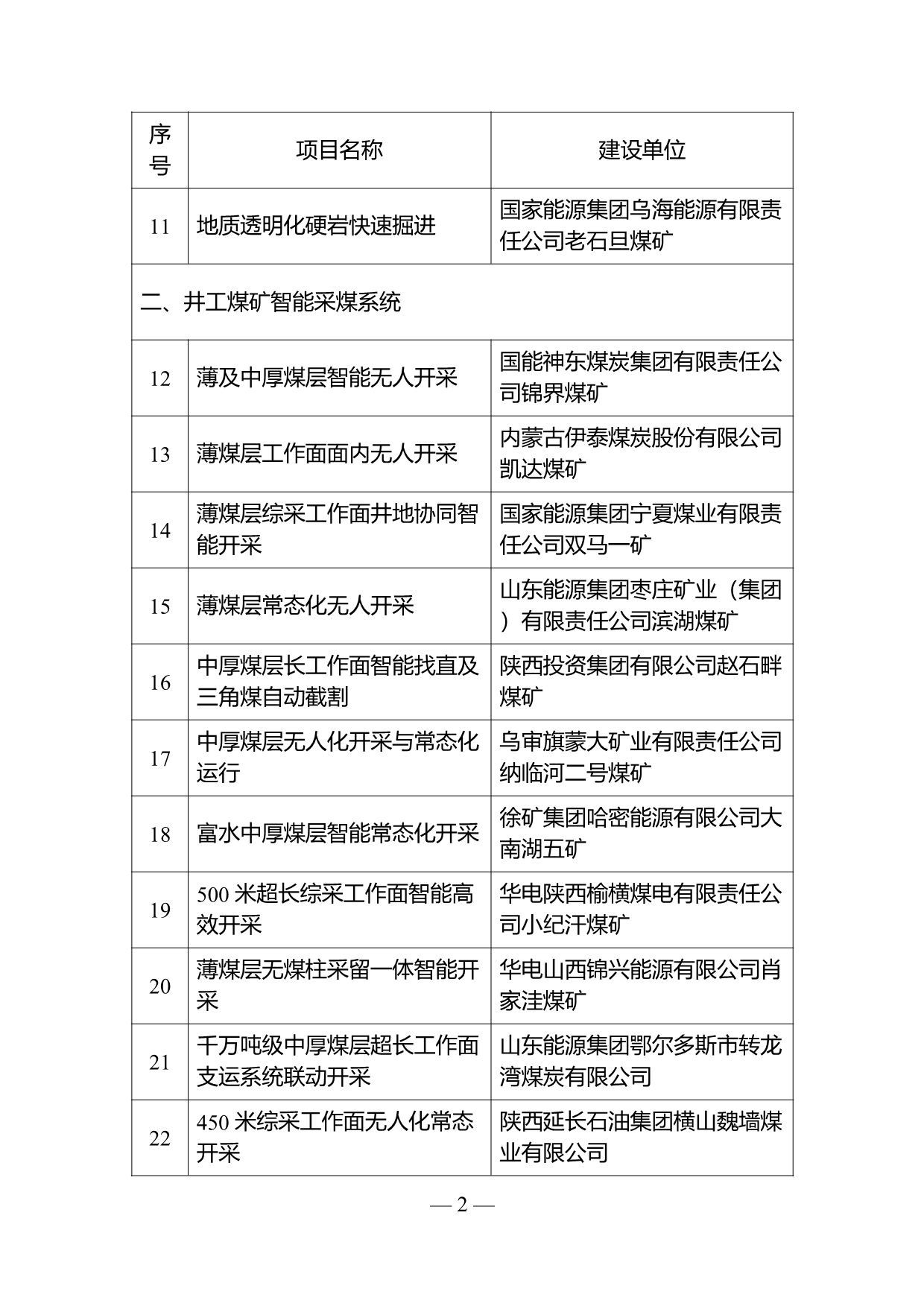
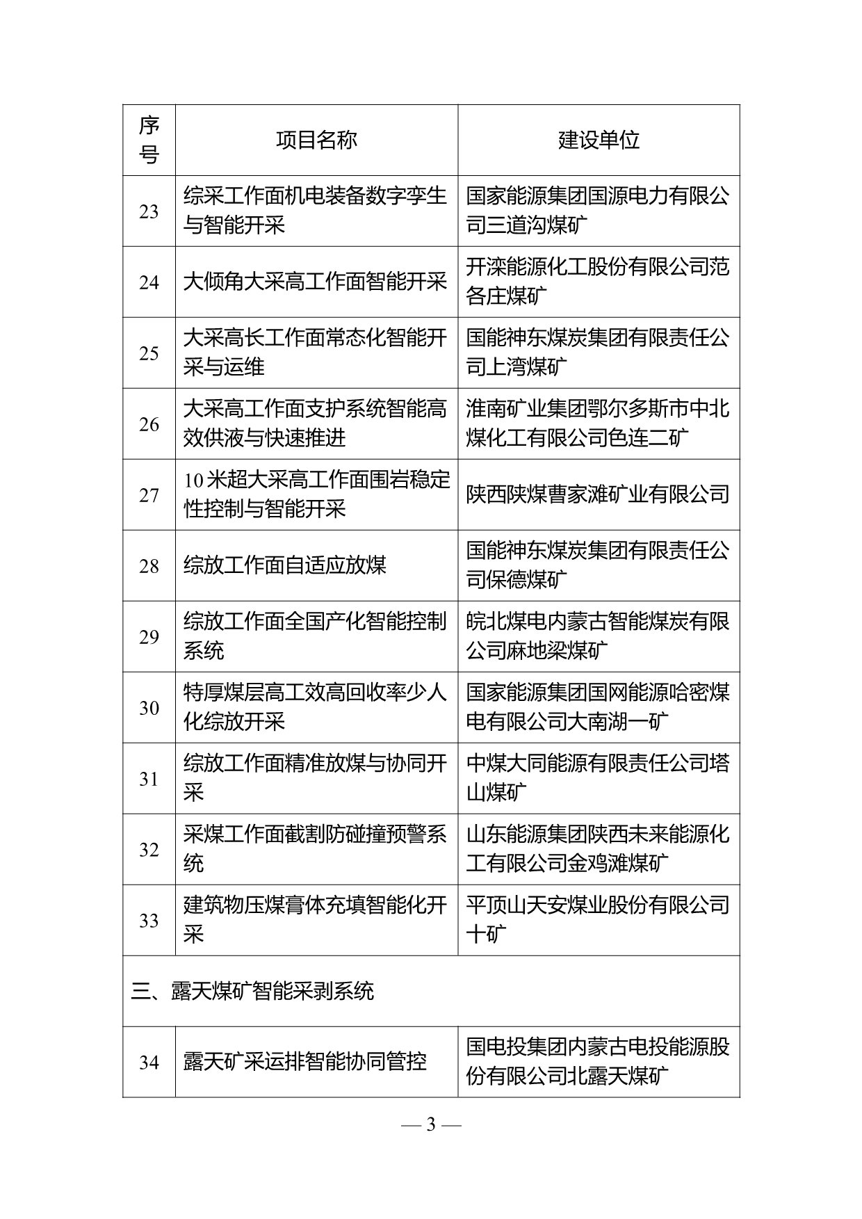
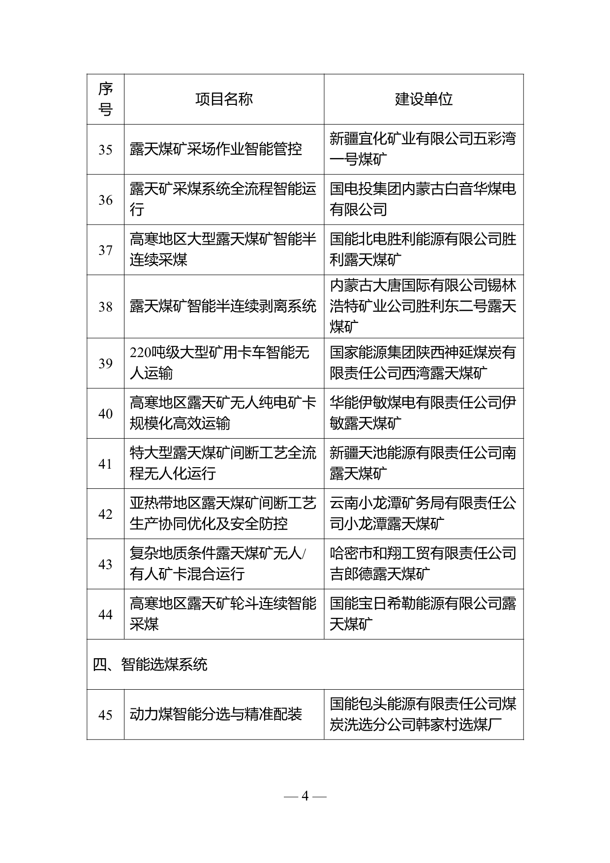
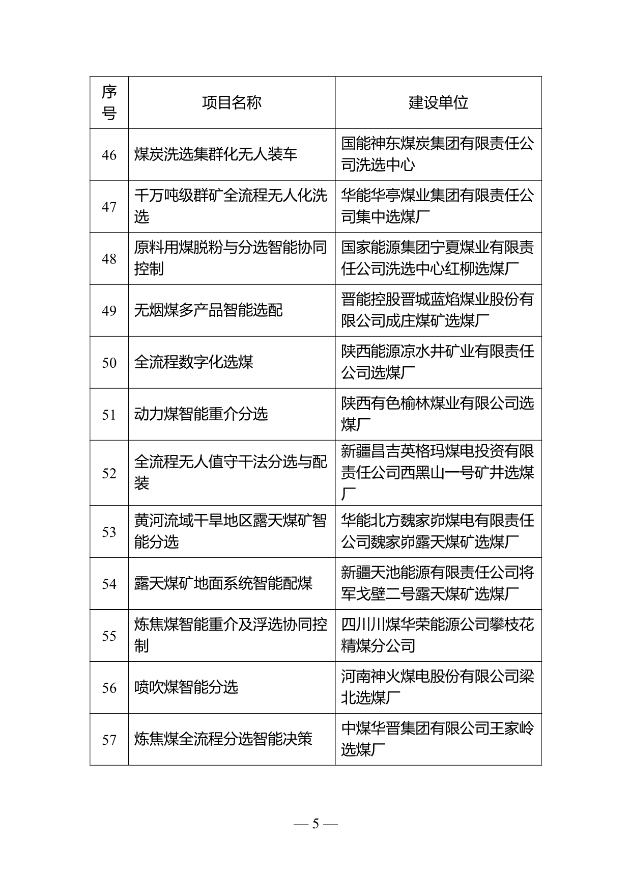
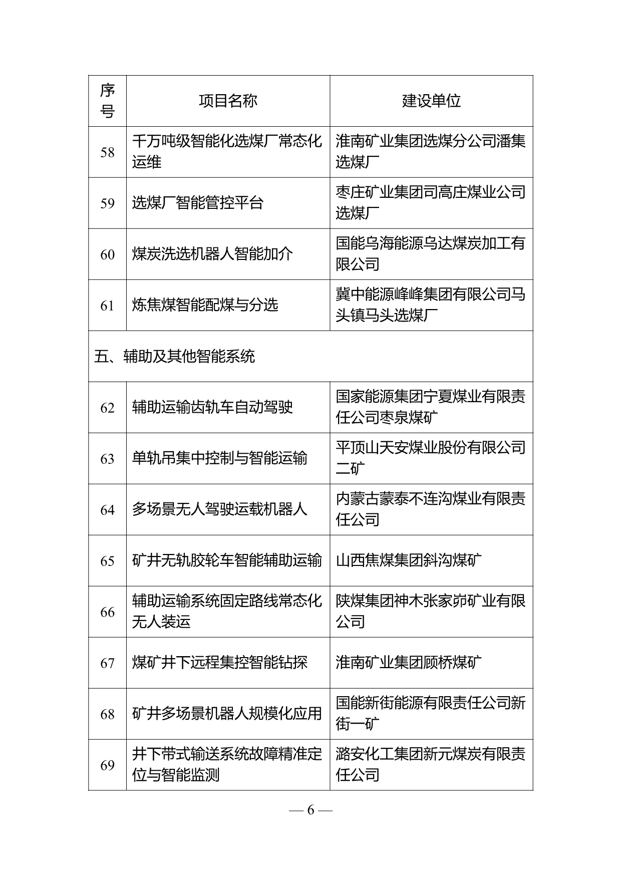
近日,国家能源局综合司发布关于煤矿智能化技术升级应用试点项目的公示。在前期煤炭生产企业申报、各产煤省(区)煤炭行业管理部门和有关中央企业初审推荐的基础上,国家能源局组织煤矿智能化专家库专家进行评审,拟将“煤巷钻锚铺一体化智能快速掘进”等77个项目确定为煤矿智能化技术升级应用试点项目。详情如下:
国家能源局综合司关于煤矿智能化技术升级应用试点项目的公示
为贯彻落实党中央、国务院关于优化提升传统产业的决策部署,加快煤矿智能化关键技术攻关和推广应用,迭代提升煤矿智能化建设运行水平,国家能源局组织开展了煤矿智能化技术升级应用试点工作。在前期煤炭生产企业申报、各产煤省(区)煤炭行业管理部门和有关中央企业初审推荐的基础上,国家能源局组织煤矿智能化专家库专家进行评审,拟将“煤巷钻锚铺一体化智能快速掘进”等77个项目确定为煤矿智能化技术升级应用试点项目。
现将有关试点项目予以公示,公示期限为10个工作日,自2025年12月30日起至2026年1月13日。公示期内如有异议,请以书面形式实名向国家能源局(煤炭司)提出。
附件:煤矿智能化技术升级应用试点项目公示名单
国家能源局综合司
2025年12月29日







特别声明:水电学会转载其他网站内容,出于传递更多信息而非盈利之目的,同时并不代表赞成其观点或证实其描述,内容仅供参考。版权归原作者所有,若有侵权,请联系我们删除。